- 销售一部:王经理
- 销售电话:18672222488
- 销售二部:刘经理
- 销售电话:13451281322
- 销售三部:王经理
- 销售电话:13872882215
- 固定电话:0722-7029866
- 固话传真:0722-3220988
- 微信公众号:wxq18672222488
- 在线咨询:18672222488

- 企业邮箱:clqcdy@163.com
湖北程力侧装后卸(压缩)式挂桶垃圾车使用说明书
导读:湖北程力挂桶垃圾车又名自装卸式垃圾车主要用于各环卫市政及大型厂矿部门运载各种垃圾,亦可运输灰、砂、石、土等散装建筑材料,也可以在矿山或煤矿中运送矿石或…
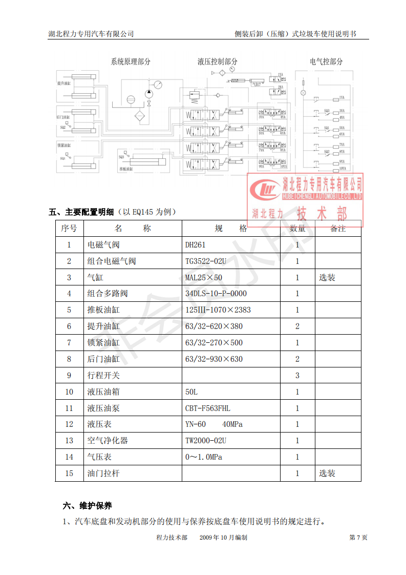
湖北程力挂桶垃圾车又名自装卸式垃圾车主要用于各环卫市政及大型厂矿部门运载各种垃圾,亦可运输灰、砂、石、土等散装建筑材料,也可以在矿山或煤矿中运送矿石或煤。由密封式垃圾厢、液压系统、操作系统组成。举升油制缸(2支)垃圾厢可自吊上放下,上下一次工作循环时间≤50S。另外还可以改装压缩功能。湖北程力侧装后卸(压缩)式挂桶垃圾车使用说明书:![]() ![]() ![]() ![]() ![]() ![]() ![]() ![]() ![]() ![]() |
上一篇:湖北程力车厢可卸式勾臂垃圾车使用说明书
下一篇:湖北程力集团2019年元旦放假通知











